TokenMaster Router
TokenMaster Router serves as the primary hub for all TokenMaster transactions allowing creators to control all aspects of their token lifecycle.
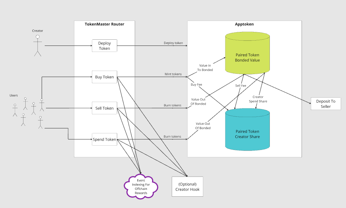
Transaction diagram of the relationship between TokenMaster Router and a typical token pool.
TokenMaster Router implements the Limit Break TrustedForwarder system to allow creators and protocol integrators to route transactions through an external entry point, that may be permissioned with a signing authority for offchain authorization, as well as a Trusted Channels list that restricts the caller address to being in a list specified by the creator. Trusted Channels may be used to require a specific TrustedForwarder or a custom wrapper that adds logic to TokenMaster transactions.

