Apptokens
Infinitely programmable token smart contracts for next-generation digital economies.
Read the Docs
Maximise User-Acquisition
Use client-side and promotional spend-only apptokens to drive downloads of your web2 application.
Web2 Secured Tokens
Natively link token interactions to a web2 client application and provide best-in-class digital security practices for users.
Next-generation Trading
Unlock infinite possibilities for novel trading features: from exclusive trading pairs, to price ranges and reliable fees.
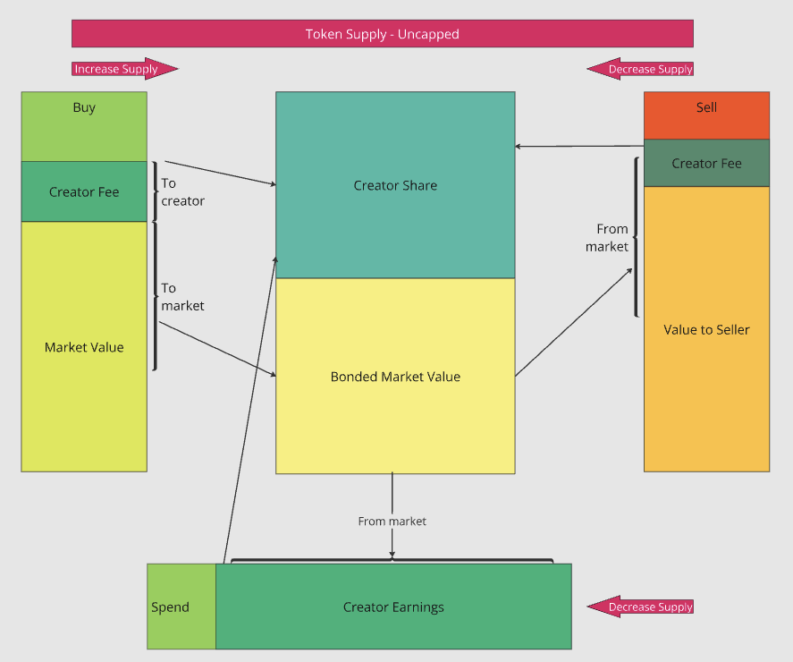
Native Price Stability
Launch backed apptokens that store fundamental value in TokenMaster pools to bootstrap economic value and achieve price stability.

Explore Our Tools
Powerful tools designed to help developers unlock the full potential of Apptokens.

Developer Tools
Manage existing ERC721C deployments or deploy Limit Break infrastructure contracts to your preferred chain.
Manage existing ERC721C deployments.
Deploy Limit Break infrastructure to a new chain.
Configure and manage your custom networks.

WNATIVE
A modern upgrade for wrapped gas tokens across all EVM chains.
Deposit a native token in exchange for Wrapped Native.
Withdraw Wrapped Native in exchange for native token.
Transfer Wrapped Native to another account.
