Apptokens Cookbook
Apptokens unlock an infinite number of new token types by adding programmable features into the token smart contract. With apptokens, developers have a complete suite of tools they need to design tokens that are functionally effective at serving all of their needs.
This document aims to outline a list of potential new token types, their features, and the business problems they solve. The list is non-exhaustive as developers will continue to invent new designs, features, and primitives using apptokens.
Categories
- Client-side Apptokens
- Trade Apptokens
- Temporal Apptokens
- Spend-only Apptokens
- Compliant Apptokens
- Backed Apptokens
Client-side Apptokens
Client-side apptokens are designed to secure tokens into a web2 client-side environment. Client-side apptokens are available for trading and spending when users are interacting with them inside of a developer-specified client environment.
What new opportunities do client-side apptokens unlock?
- Maximized token-driven user acquisition
- Augmented quest/task completion incentives
- Enhanced token security for developers and users
- Novel offerwall products generating ad revenue
Maximize token-driven user acquisition
How can client-side apptokens maximize conversion from token-driven user acquisition?
Tokens are the most powerful source of traffic for crypto applications. Applications have been able to use tokens to grow rapidly at an extremely low cost relative to their web2 counterparts.
Client-side apptokens provide an enormous upgrade to token-driven user acquisition by encoding the application sign-up/install requirement into the token contract itself.
Client-side apptokens synchronize the demand for a token with the sign-ups/installs of an application, and maximize conversion from token demand to 100%.
For example:- There is enormous demand for a game developer's token launch.
- The game developer releases their first title, and wishes to drive the demand for their token into their game.
- The token is designed as a client-side apptoken and is available for purchase/claim inside of the game's application.
- The token purchase/claim goes live, and all of the demand for the token is converted into game installs.
Augment quest/task completion incentives
How can client-side apptokens boost quest/task completion incentives for applications?
Token-driven incentives are often used by crypto applications in order to drive specific task completion. Applications will offer users the chance to win free tokens in order to incentivize them through a funnel of tasks. Often these tasks drive critical interactions for the application.
Client-side apptokens can be used to incentivize these tasks natively in the token contract by requiring task completion in order to interact with a token. Currently, token incentive platforms struggle to enforce conversion of tasks as the task is disconnected from the token itself.
For example:- Game developer notices that once players hit level 5 of their game, their monthly retention rate triples.
- Game developer wishes to use demand for an in-game token to drive players to hit the level 5 milestone.
- The token is programmed as a client-side apptoken which requires players to complete level 5 of the game in order to purchase and trade the token.
- All of the demand for the token is now converted into players completing level 5 of the game and the monthly retention rate of the game jumps.
Enhance security for tokens
How can client-side apptokens enhance token security for developers and users?
Client-side apptokens secure all token interactions with web2 accounts infrastructure. This means developers can provide an enhanced experience for users with less technical knowledge of web3 security practices such as seed phrases and private key management.
By requiring a signature from an application for every interaction, client-side apptokens drill web2 account security all the way into the token contract itself. Client-side apptokens can be secured by multi-factor authentication the same way the most secure web2 applications are.
For example:- Users signed up to a memecoin platform are required to secure their account with 2FA.
- All tokens launched on the memecoin platform are client-side apptokens requiring a signature from the user's device for token interactions.
- A user has used the same password across many online accounts, and their main password is leaked in a hack of another service.
- Hackers log in to their account on the memecoin platform to steal funds.
- When the hackers prompt a transfer of the account's tokens, the transfer is secured by 2FA.
- The hackers attempt to export the wallet’s private key in order to transfer through a separate wallet service, but the transfers are blocked by the token contract as the 2FA requirement has not been met.
Novel offerwall products generating ad revenue
How can client-side apptokens be used to build novel offerwall products?
With client-side apptokens, developers have the ability to direct their users to download third-party applications in order to interact with a token.
In web2, offerwall products convert demand for in-game assets by directing users to complete tasks on behalf of third parties in order to receive in-game rewards. Unity estimates that 38% of game developer ad revenues are from offerwalls.
Client-side apptokens allow developers to monetize a similar strategy with their web3 token economies, syncing the demand for their tokens with offerwall task conversion.
For example:- Game developer is monetizing an offerwall in their web3 game.
- Players have expressed enormous demand for a new resource token in the game that is used for a specific event.
- This token can be acquired through gameplay and by purchasing the token from other players.
- The resource token is programmed as a client-side apptoken which requires players to install third-party application/s in order to trade.
- Demand to trade the resource token is now converted into offerwall task completion, generating the game developer additional revenue.
Trade Apptokens
Trade apptokens are tokens which are programmed with novel trade mechanics by the developer. These tokens can be used to invent new experiences around trading tokens or to incentivize specific user activity.
What new opportunities do trade apptokens unlock?
- Define exclusive trading pairs
- Create apptokens that trade in specific price ranges
- Create apptokens which trade in fixed ratios
- Directly monetize demand to access trading
- Monetize trade volume
- Distribute demand for an apptoken to other assets
- Monetize and improve user engagement with lotteries
Define exclusive trading pairs
How can trade apptokens be used to define exclusive trading pairs?
Trade apptokens can be implemented with parameters defining which tokens or apptokens they are eligible to trade with. This is a novel feature for web3 tokens which enables the development of more insulated economies.
Fixed-pair apptokens are especially useful for developers operating complex digital economies that are best served disconnected from the broader crypto market. Game developers in particular are used to managing web2 economies within which broader macro forces have little to no bearing. Liquidity is provided between assets within the economy as opposed to flowing out of it.
For example:- Game developer is operating a web3 apptoken economy for their 4X game.
- Developer wishes to insulate their token trading activity to assets within their game.
- Developer sells a base ecosystem token,
$GOLD, which is a fixed-pair apptoken that can only be exchanged for other resources in the game. - Resources earned and purchased in the game can be swapped into
$GOLD, but not exchanged for tokens that are not on the developer's pair whitelist.
Create apptokens that trade in specific price ranges
How can trade apptokens be used to create price ranges for apptoken trading?
Trade apptokens can be implemented with parameters that define a price range in which the apptoken can trade. This can include a minimum price, a maximum price or both. Natively defined price ranges for apptoken trading are an extremely powerful new feature enabled by apptokens.
Developers with complex, multi-asset digital economies may wish to express the relative value of the different assets in their economy through a price range in order to reliably balance their economy. This is extremely important as token pricing becomes deeply dependent on the utility, emissions, and pricing of related tokens in the economy. Price ranges offer stability thresholds that the developer can trust.
For example:- Game developer has 5 different apptokens representing metals in their game. In ascending order of relative value:
$BRASS,$IRON,$STEEL,$GOLD,$PLATINUM. - The different metals are designed to be increasingly rare and critical for leveling up a player's gear.
- The developer wishes to create a series of price ranges that reflects the relative value of the apptokens:
$BRASStrades between $0.10 - $1.00 per apptoken$IRONtrades between $1.00 - $3.00 per apptoken$STEELtrades between $3.00 - $10.00 per apptoken$GOLDtrades between $10.00 - $50.00 per apptoken$PLATINUMtrades between $50.00 - $250.00 per apptoken
Create apptokens which trade in fixed ratios
How can trade apptokens be used to create trading ratios between different apptokens?
Trade apptokens can be implemented with parameters which define ratios in which specific apptokens can trade. Similar to price ranges, this is a novel token feature which enables developers to explicitly define the relative value of tokens in their digital economies.
It is critical for developers operating multi-asset digital economies to have tools to balance the relative value of assets in order to provide the optimal digital experience to users. Game developers are a prime example - in web2 they exert complete control over how their digital assets relate to one another. Trade-ratio apptokens are yet another new implementation of tokens that enables similar balancing capabilities in web3.
For example:- Game developer has 5 different apptokens representing metals in their game. In ascending order of relative value:
$BRASS,$IRON,$STEEL,$GOLD,$PLATINUM. - The different metals are designed to be increasingly rare and critical for leveling up a player's gear.
- The developer wishes to create a series of trade ratios that reflects the relative value of the apptokens:
$BRASStrades for$IRONat a ratio of 5:1$IRONtrades for$STEELat a ratio of 2:1$STEELtrades for$GOLDat a ratio of 10:1$GOLDtrades for$PLATINUMat a ratio of 3:1
- These ratios can be enforced across multiple pairs, for example,
$BRASStrades for$PLATINUMat a ratio of 300:1
Directly monetize demand to access trading
How can trade apptokens be used to directly monetize demand to access trading?
Trade apptokens can be implemented with an "entrance fee" for trading, where the user pays the developer in order to access token trading. This transforms trading into a feature of an application or game which can be monetized at unlock.
Paid trade apptokens are especially useful if trading is a secondary use-case of a developer's token. The developer can design the apptoken to operate primarily as a spendable utility, but then monetize any excess demand for trading the apptoken by implementing the pay-to-trade feature.
For example:- Game developer has an apptoken, $SILVER, which is emitted from mining activities in game and used to upgrade gear.
- The game developer wishes to encourage players to mine $SILVER themselves, as the engagement with the activity has a noticeable impact on player retention over time.
- The game developer designs $SILVER as a paid trade apptoken, and monetizes the excess demand to trade the token while incentivizing users to earn it for themselves.
Monetize trade volume
How can trade apptokens be used to monetize trade volume?
Trade apptokens can be implemented with native trading fees at the token smart contract level. Trade apptokens offer a sophisticated implementation of trading fees or taxes which unlock a reliable revenue stream for developers when their assets are traded.
Tax apptokens offer a dynamic solution for monetizing trade volume, developers are able to update their token tax parameters on the fly and even design segmented taxes for different user groups.
For example:- Social media application developer launches a native utility token $LIKE for their product.
- $LIKE is used in the social media application to reward popular posts. Users spend $LIKE when they engage with posts.
- $LIKE is generating a large amount of trading volume and is implemented as a tax apptoken.
- $LIKE has a variable tax rate depending on which user is trading the token:
- 25th percentile of followed accounts: 1% trading fee
- 25-75th percentile of followed accounts: 0.5% trading fee
- 75-99th percentile of followed accounts: 0.25% trading fee
- 99th percentile of followed accounts: 0.1% trading fee
- These variable tax rates reward the desired behavior of users on the platform, which grows the social network.
Distribute demand for an apptoken to other assets
How can trade apptokens be used to distribute demand for an asset to other assets?
Trade apptokens can be implemented with parameters that require users who wish to trade the apptoken to hold one or more other assets in order to do so.
This new feature resembles a popular NFT mint mechanic where the NFT smart contract would check the wallet of a minter to confirm they owned a required asset in order to process the mint. This feature can now be extended natively into the token code to require specific asset ownership to enable trading of the apptoken.
This is especially useful for developers who wish to distribute the demand for an apptoken among other tokens in their economy. This can be used to balance a digital economy or to incentivize users to collect and hold a set of tokens in order to continue to participate in the trading ecosystem.
For example:- A game developer is introducing a new apptoken, $IRON, into their game.
- $IRON will be used to craft a new series of items which have the highest stats in the game.
- There is a lot of early demand for the $IRON apptoken, and the developer is concerned the supply may be cornered by speculators who aren’t players which could harm the balance of their economy.
- To prevent this, the developer implements $IRON to require that users who wish to trade the apptoken also own a set of other assets in their game.
Monetize and improve user engagement with lotteries
How can trade apptokens be used to create native lottery dynamics to access trading?
Trade apptokens can be implemented with native lottery mechanics at the token smart contract level. These lottery mechanics unlock fun new ways for a developer to monetize demand for their tokens and reward users with the ability to trade.
Lottery apptokens can be designed with either raffle or sweepstakes mechanics. Raffle lottery apptokens monetize the lottery itself by selling users tickets, with winning tickets unlocking the ability to trade a token. Sweepstakes lottery apptokens are free lotteries where users complete a series of signup steps in order to get the chance to win the ability to trade a token.
Furthermore, lotteries may be implemented to gate only one side of a trade. The lottery winners may be able to sell the token, but then any user could have the ability to buy the token. This is especially useful if the developer wants to disincentivize one type of trading behavior (e.g., selling) and encourage another.
For example, a raffle lottery apptoken:- Game developer has issued a resource apptoken $LEATHER which is used in game to craft clothing.
- Clothing is a rare cosmetic in the game, and the developer wishes to focus on incentivizing players to collect $LEATHER by completing tasks in the game.
- There is a lot of demand for trading of $LEATHER between players.
- Developer decides to execute a raffle which rewards winners the right to trade their $LEATHER holdings.
- Developer decides there will be 100 winners of the raffle out of 10,000 $LEATHER holders, so the incentive to play the game to accrue $LEATHER stays intact.
- Developer sells raffle tickets for the lottery in an auction, efficiently monetizing the demand to trade $LEATHER.
- Developer decides to execute a sweepstakes which rewards winners the right to trade their $LEATHER holdings.
- Developer requires sweepstakes participants to complete another in-game task which has been shown to significantly improve player retention.
- Developer efficiently converts demand for trading $LEATHER into boosted player retention using the sweepstakes.
Temporal Apptokens
Temporal apptokens are tokens which are programmed with novel mechanics regarding how they relate to periods of time. These tokens can be used to improve user distributions, control token lifecycles, and implement novel seasonal activity natively into the token code.
What new opportunities do temporal apptokens unlock?
- Improved token distributions with native vesting
- Control token lifecycles with expiries
- Implement event-based token activity
Improved token distributions with native vesting
How can temporal apptokens be used to improve token distributions?
Temporal apptokens can be implemented with native vesting parameters that unlock token trading over a specific period of time.
This is especially useful if a large number of tokens were distributed at once to a broad audience of users, where immediate access to trading may artificially depress the token market.
These vesting apptokens can be designed to unlock all tokens on a 'cliff', or gradually along a curve.
For example:- Game developer decides to airdrop a new resource token for an upcoming event to all players over level 10.
- Developer is concerned that too much trading of the token after the distribution may affect the demand for the event, and decides to implement the token as a vesting apptoken.
- The developer programs the token balance for each player to unlock 1/12 each day.
- The market for the token at distribution is healthy, and the token unlocks each day are met with sufficient purchase demand from other players.
Control token lifecycles with expiries
How can temporal apptokens be used to control token lifecycles?
Temporal apptokens can be implemented with expiries which prevent further token trading after a specific period of time. These 'expiry' apptokens can be used by developers to sunset tokens in their digital economies.
Before expiry apptokens, any web3 token released by a developer is live in perpetuity. This is in contrast to web2 digital economies, where certain in-game/in-application assets can expire in their utility as time passes.
For example:- One of the first resource tokens released in a web3 game was $FIREWOOD, which players collected in order to build fires.
- Later in the lifecycle of the game, the developer introduced $WOOD as a blanket resource for building structures as well as fires.
- The $FIREWOOD token was to be replaced by the new $WOOD token, so the developer implemented a token expiry.
- On a specific date, no more interactions with the $FIREWOOD token were possible.
Implement event-based token activity
How can temporal apptokens be used to implement seasonal token activity?
Temporal apptokens can be implemented with parameters that make token trading available during specific windows. These 'event' apptokens can be used by developers to design novel event-based token systems.
With event apptokens, it is now possible to coordinate demand for a web3 game or application token around a specific time-based event. In web2 digital economies, assets are often used in coordination with events to create exciting experiences for users.
For example:- It is the holiday season, and a game developer decides to do a Christmas event where players can earn and trade a new resource token $SNOW.
- $SNOW can be spent in-game to unlock new levels and items.
- The developer wishes to only make $SNOW available for trading and spending during the Christmas season each year, and designs the token as an event apptoken.
- During the window of December 1st - December 31st each year, the $SNOW token is available for trading and spending. When the period ends, the token becomes inert.
Spend-only Apptokens
Spend-only apptokens are a novel token type enabled by apptokens which are designed to be specifically spendable inside a developer’s ecosystem. There are many new features enabled by tokens which are designed to be spent, including: promotional tokens for user acquisition, pure resource tokens for games, and pure utility tokens for applications.
What new opportunities do spend-only apptokens unlock?
- Improved user acquisition with promotional tokens
- Pure resource tokens for games
- Pure utility tokens for applications
Improved user acquisition with promotional tokens
How can spend-only apptokens be used to improve user acquisition?
Promotional spend-only apptokens are a novel and extremely cost-efficient method to execute web3 native user acquisition. These tokens are implemented to be used for a specific spend in a digital economy, and are then distributed by a developer as a means of acquiring users for their game and application.
By distributing a promotional spend-only apptoken, a developer can give away something that new users value but that doesn't necessarily impact their broader asset economy. This is especially useful for developers with complex economies consisting of multiple apptoken types with different features.
For example:- Game developer has noticed that the most popular new user activity in their game is character appearance customization.
- Developer designs a promotional spend-only apptoken which can be used to unlock new character skins.
- Developer launches a campaign where existing players can generate referral links, and for every friend they sign up to the game they both receive the promotional spend-only apptoken.
Pure resource tokens for games
How can spend-only apptokens be used to design pure resource tokens for games?
Spend-only apptokens can be implemented to be linked to a specific spend or set of spends in a video game. This unlocks a new token type for web3 developers which is closer to how many resources in web2 video games operate.
In a complex, multi-asset digital economy, not all assets need to be or should be tradable between players. The developer may wish to make certain assets spend-only as their data indicates that the earning and spending of that asset improves important metrics such as player retention.
For example:- Game developer notices that players who upgrade their initial gear from leather to wood are 80% more likely to return to play the game the next day.
- Developer decides to implement the $LEATHER and $WOOD tokens as spend-only resource apptokens in order to encourage players who wish to upgrade their gear to earn the resources for themselves and spend them on their intended function.
Pure utility tokens for applications
How can spend-only apptokens be used to design pure utility tokens for applications?
Spend-only apptokens can be implemented to be linked to a specific spend or set of spends in an application. Application developers who wish to tightly bind tokens to utility and spends within their digital experience can now do so with apptokens.
Spend-only utility apptokens are a powerful tool to focus user activity on critical feedback loops in the product. Before spend-only apptokens it was extremely difficult to create tight token:utility feedback loops due to the impact of open market trading. Now, the token is implemented with its intended utility natively in the smart contract.
For example:- Messaging app has a crypto economy natively built into the messaging experience.
- Developer notices that users are much more likely to continue to use the messaging app if they purchase 5 sticker packs with the apptoken $STICKER.
- Developer implements $STICKER as a spend-only utility apptoken which can be purchased from the application store or received as a promotional apptoken and then exclusively spent on sticker packs.
Compliant Apptokens
Compliant apptokens are a novel token type which are implemented by a developer with features that reflect a given compliance regime. This is an enormous unlock for developers looking to issue regulated assets on-chain, as a compliant apptoken can explicitly define and then comply with any theoretical compliance policy that a given asset type or regulatory regime demands.
What new opportunities do compliant apptokens unlock?
- Comply with KYC requirements for asset ownership
- Create complex permissions for asset ecosystem interactions
Comply with KYC requirements for asset ownership
How can compliant apptokens be used to fulfill KYC requirements for asset ownership?
Many assets in capital markets - particular real-world assets (RWAs) - have strict KYC requirements for ownership and trading. Before apptokens it was exceedingly difficult for blockchain-based digital assets to reflect KYC requirements due to limited features in the token smart contract.
With apptokens, KYC requirements for any given asset in any given regime can be implemented natively into the token smart contract, enabling the compliant issuance and trading of regulated RWAs on-chain for the first time.
For example:- An equities broker notices that many of their clients have large crypto portfolios.
- Broker decides to offer tokenized securities as a purchasable asset to its clients in order to tap their crypto liquidity.
- Broker implements tokenized securities as KYC apptokens with native KYC-checks embedded into the smart contract at point of trade.
Create complex permissions for asset ecosystem interactions
How can compliant apptokens be used to create complex permissions for asset ecosystem interactions?
Apptokens can be used to synchronize compliance across any number of regulatory regimes simultaneously. For cases where assets have holders across multiple national/local jurisdictions, which each have unique compliance policies for a given asset type, a robust and extensive permissioning standard is required at the token smart contract level.
For example:- An American business issues a digital security.
- This digital security requires a complex, multi-jurisdiction compliance framework to be traded:
- In the USA, only accredited investors can own the digital security.
- In the EU, the asset must be registered under MiCA.
- The asset must not be traded by any individuals from OFAC sanctioned jurisdictions.
- etc.
- The issuer of the digital security implements the apptoken as a multi-KYC apptoken to conform to all of these regulatory requirements simultaneously.
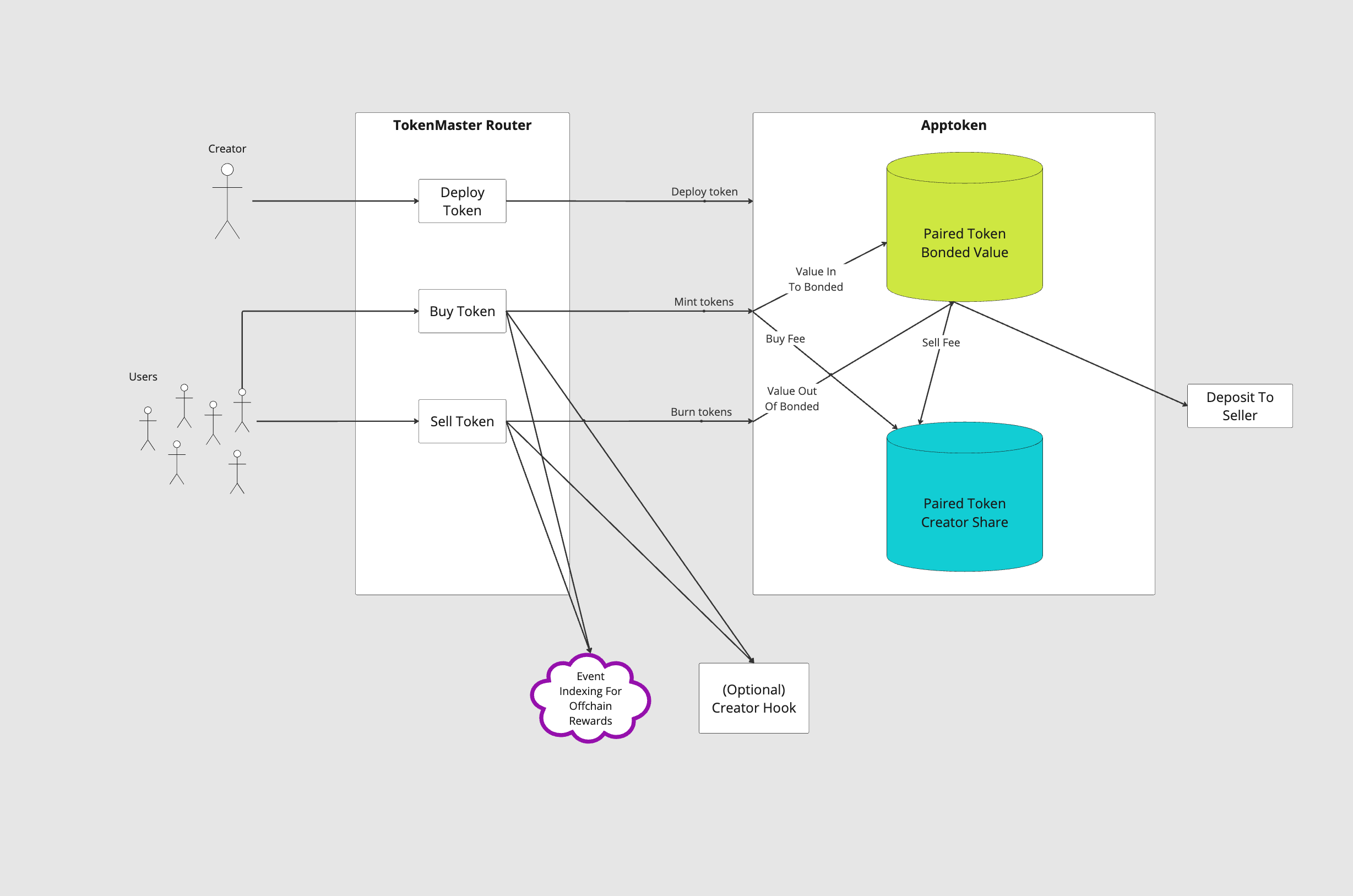
Backed Apptokens
Backed apptokens are a novel token type enabled by the combined utilization of the ERC20-C apptokens standard with the TokenMaster protocol. Backed apptokens are bought and sold through TokenMaster pools which store backed value.
Backed apptokens can be reliably exchanged for their underlying value via the TokenMaster pool that launched the apptoken.
What new opportunities do backed apptokens unlock?
Launch tokens with price stability
How can backed apptokens be used to launch tokens with price stability?
Utilizing the TokenMaster protocol, developers can launch backed apptokens in pools paired with other ERC20 tokens or ERC20-C apptokens. When the backed apptoken is purchased in exchange for the paired token, the paired token is deposited into the TokenMaster pool and the backed apptoken is minted. When the backed apptoken is sold back into the pool, the paired token is withdrawn and the backed apptoken is burnt.
This dynamic allows developers to configure tokens with much more price stability than traditional ERC20 tokens. Developers can disable external AMM trading of the issued token. Developers can also configure fees that monetize trading activity in and out of TokenMaster pools.
For example:- Developer wishes to issue an apptoken, BKD, with a fundamental value equivalent to 0.01 ETH.
- Developer launches a TokenMaster pool where 0.01 ETH can be exchanged for 1 $BKD.
- Developer disables trading on external AMMs.
- Developer collects a 1% fee on every trade through the TokenMaster pool.
- Now users who purchase $BKD receive a backed apptoken which can be exchanged for the underlying ETH at any time.
Monetize spends of backed apptokens
How can backed apptokens be used to monetize spends?
Backed apptokens can be implemented with spends that burn the backed apptoken and transfer the backing to the developer.
This is a critical piece of apptoken infrastructure for developers looking to generate direct revenue from their apptokens ecosystem. Now, developers can issue true value-backed apptokens and then monetize those tokens by connecting them directly to spends in their digital economies.
For example:- BKD is a backed apptoken that is backed by 0.01 ETH per BKD.
- Developer creates an in-game spend where BKD can be exchanged for desirable cosmetics.
- Users spend their BKD on cosmetics, and the underlying ETH is transferred to the developer.
